当患者躺下来的时候,就会出现鼻子不通气,这种考虑鼻塞特点是间歇性患者站立的时候,在白天天气热的时候或者在运动的时候,可能鼻塞不明显夜间当患者静坐,或者遇到寒冷的时候,而且会出现鼻塞明显的加重这种主要是由于鼻甲黏膜充血有关系这样的患者可能是鼻甲黏膜存在周期性的充血,可能会导致这种;一躺下鼻子就不通气一般考虑是一个慢性单纯性鼻炎的原因造成的,不是鼻咽癌,不需要担心一般患者在患有慢性单纯性鼻炎时,双侧鼻腔会出现交替性的鼻塞,尤其在躺下时,朝下一侧的鼻孔鼻塞会比较严重,等翻身之后,另一侧会出现鼻塞,而这一侧鼻塞的症状会逐步缓解在治疗方面主要就是使用一些鼻喷的血管。
一躺下鼻子就不通气可能与以下原因有关鼻腔结构异常鼻中隔偏曲鼻甲肥大或鼻息肉等结构问题,会导致躺下时鼻腔空间进一步缩小,气流受阻,引发鼻塞这类问题通常需通过鼻内镜检查确诊,严重时可能需要手术矫正鼻后滴漏综合征鼻腔或鼻窦的炎症导致分泌物增多,倒流至鼻咽部刺激咽喉,可能同时引发鼻塞;每天晚上一躺下睡觉鼻子就不通气,可能由以下原因引起,需针对性处理1 鼻腔结构异常鼻中隔偏曲鼻甲肥大等解剖异常可能导致单侧或双侧鼻塞,平躺时症状加重需通过鼻内镜或CT检查确诊,若结构异常显著影响通气,可能需手术矫正2 过敏性鼻炎接触尘螨花粉等过敏原后,鼻腔黏膜肿胀引发鼻塞,平躺时。
一躺下鼻子就不通气一般不是鼻咽癌,而是慢性单纯性鼻炎造成的以下是具体分析慢性单纯性鼻炎的特点患者在患有慢性单纯性鼻炎时,双侧鼻腔会出现交替性的鼻塞尤其在躺下时,朝下一侧的鼻孔鼻塞会比较严重,翻身之后,另一侧会出现鼻塞,而这一侧鼻塞的症状会逐步缓解鼻咽癌的症状鼻咽癌在早期通常没;躺下后鼻子不通气,医学上称为鼻塞,主要由以下原因引起1鼻腔结构异常鼻中隔偏曲鼻甲肥大或鼻息肉等结构问题会导致鼻腔狭窄,阻碍空气流通,引发鼻塞这类异常可能因先天发育或外伤导致,平躺时因重力作用,黏膜充血加重,症状更明显2鼻部炎症鼻炎鼻窦炎等炎症会刺激鼻腔黏膜,使其充血肿胀。
躺下睡觉鼻子不通气什么原因
1、一躺下鼻子就不通气,可能与以下因素有关1鼻内结构异常鼻中隔偏曲鼻甲肥大或鼻息肉等结构异常,会导致鼻腔空间缩小躺下时,这些异常结构可能进一步压迫气道,阻碍气流通过,引发鼻塞此类情况通常单侧鼻塞更明显,且可能伴随鼻出血或头痛2鼻腔炎症鼻炎鼻窦炎患者因鼻腔黏膜充血肿胀,分泌物。
2、一躺下鼻子就不通气,不一定是鼻咽癌躺下后鼻子不通气可能由多种原因引起,以下是一些常见因素鼻炎或鼻窦炎鼻炎和鼻窦炎是导致鼻塞的常见原因躺下时,由于体位改变,鼻腔分泌物可能积聚在鼻腔后部,导致鼻塞症状加重鼻中隔偏曲鼻中隔偏曲是指鼻中隔的结构异常,导致鼻腔一侧或双侧狭窄这种结构异常可能影响空气流通,尤其在躺。
3、晚上一躺下就鼻塞,白天无症状,可能由以下原因引起1 鼻炎或鼻窦炎鼻炎和鼻窦炎是常见病因,炎症导致鼻腔黏膜肿胀分泌物增多,平躺时分泌物易积聚于后鼻道,加重鼻塞此类疾病常伴流涕打喷嚏或头痛,夜间因体位改变症状更明显2 鼻中隔偏曲鼻中隔是分隔左右鼻腔的软骨或骨质结构,若存在偏曲。
4、一躺下鼻子不通气的主要原因如下重力作用导致血液分布变化当患者从站立状态躺下时,由于重力的作用,下身血液会相对减少,而头部血液会增多这导致鼻子里的血液量也相应增多,从而引起鼻甲肿胀,造成鼻子堵塞体位变化影响呼吸道躺下后,肺舌根喉头等部位由于重力作用会往下坠,这增加了呼吸道的。
5、晚上躺下鼻子不通气,可能由多种原因导致,需针对性处理首先,鼻咽部炎症是常见诱因慢性鼻窦炎或慢性鼻炎患者,因鼻腔黏膜长期处于炎症状态,躺下时鼻腔分泌物易积聚,加重鼻塞症状此类患者需通过鼻内镜或鼻窦CT确诊,治疗以抗炎为主,抗生素类药物如头孢类阿莫西林类可有效控制感染,但需严格遵医嘱。
为什么一躺下鼻子就不通气,坐起来就好了
一躺下鼻子就不通气的原因主要有以下几点鼻甲黏膜周期性充血当患者躺下时,由于体位变化,鼻甲黏膜可能会出现周期性的充血,导致鼻塞现象这种情况在站立白天天气热或运动时可能不明显,但在夜间静坐或寒冷时可能会加重交替性鼻塞对于某些患者,躺下时可能会出现交替性鼻塞即侧卧时,下侧的。
一可能原因 鼻内结构异常鼻中隔偏曲鼻甲肥大等解剖异常会导致鼻腔空间狭窄躺下时,重力作用使鼻甲或偏曲的鼻中隔进一步压迫气流通道,引发鼻塞坐起后,鼻腔结构受重力影响减小,通气改善鼻腔分泌物积聚仰卧时,鼻腔分泌物因重力向后流动,积聚于鼻咽部,堵塞后鼻孔坐起后,分泌物因重力下移至。
1鼻炎或鼻窦炎鼻炎和鼻窦炎是常见病因,炎症导致鼻腔黏膜肿胀分泌物增多,平躺时分泌物积聚在鼻腔后部,加重鼻塞白天直立时,分泌物因重力作用流出,症状减轻2鼻中隔偏曲鼻中隔是分隔鼻腔的软骨或骨结构,若存在偏曲,可能导致一侧鼻腔狭窄平躺时,偏曲侧鼻腔受压更明显,通气受阻,而白天直。

躺下来鼻子就不通的原因如下1主要原因可能是站立的时候,血液在全身都分布,躺下来后血液往上返,头部的血流较多,鼻腔里面的血流也较多所以向左侧躺时左侧鼻子不通气,向右侧躺时右侧鼻子不通气向左侧躺时,鼻夹里血液较丰富,鼻夹会比较肿胀,导致鼻腔堵塞2呼吸肌受压躺下后呼吸肌受。
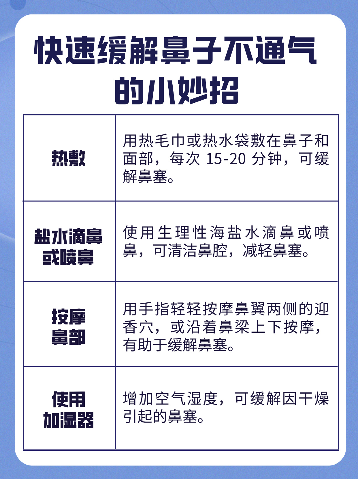
晚上躺下鼻子不通气,可能与鼻炎鼻息肉鼻中隔偏曲等疾病相关,可通过以下方法治疗1保持鼻腔湿润使用加湿器增加室内空气湿度,避免鼻腔黏膜干燥引发充血或选用生理性海水鼻腔喷雾剂,直接湿润鼻腔并缓解黏膜肿胀2清理鼻腔通过盐水滴鼻或鼻腔冲洗如专用洗鼻器清除分泌物过敏原及病原体,减少。

