无法缴纳罚款可能由以下原因导致,并附具体解决方法1 银行卡信息与手机号不匹配若APP绑定的银行卡开卡时预留的手机号与当前输入的手机号不一致,系统将无法完成支付验证例如,用户更换手机号后未更新银行卡信息,或绑定他人银行卡时未核对预留手机号,均可能导致支付失败解决方法核对银行卡;无法交罚款的可能原因及解决方法如下一系统维护 原因软件可能正在进行系统维护或升级,导致暂时无法使用罚款缴纳功能解决方法请耐心等待系统维护完成,再尝试使用软件进行罚款缴纳二网络问题 原因网络传输可能出现问题,导致无法正常连接到支付服务器解决方法尝试切换网络环境,比如从Wi。
手机APP交纳违章罚款时,需要绑定银行卡进行支付如果绑定的银行卡信息与当前输入的手机号不一致,即银行卡开卡时预留的手机号与APP中填写的手机号不同,那么会导致支付失败这是因为银行为了保障交易;平台上你绑定的车牌号是否与被处罚的车辆一致有可能你登录了两辆车牌号2罚款积分的操作一定是要在有绑定的自己驾驶证,并驾驶证分数剩余够用的前提下其他驾驶证代扣是无法操作的。
系统可能存在数据更新延迟的情况,导致部分违章信息未能及时同步,从而无法进行罚款缴纳二解决方法 确认违章信息首先,建议到交警队直接查询违章信息,以确保信息的准确性和完整性交警队提供的信息是最准确和最新的;处理电动车违章罚款时,可能会出现交不了罚款的情况这可能是由于以下原因1 软件正在进行系统维护,此时用户可以等待系统维护完成后再使用软件2 网络传输出现问题,可以尝试切换网络环境3 软件本身出现问题,可以尝试卸载后重新安装如果以上方法都不能解决。
交通违法处理系统可能正在进行维护或出现故障,导致用户无法进行支付操作此时,建议耐心等待系统恢复或尝试在其他时间段进行支付网络问题用户的网络连接可能不稳定或存在其他问题,导致支付请求无法成功发送到服务器;2 缴费限制原因分析平台可能未开通网上缴费服务 重复缴费若您已通过线下方式如交警部门或车管所缴纳了相应罚款,系统可能已记录,因此无法再次网上缴费 缴费时限未到新的违章罚款在确认后,通常需要等待一段时间才能在网上进行缴纳 保险或司法案件。
交管网进行罚款缴纳时,可能会遇到系统延迟的问题这种延迟可能是由于网络拥堵服务器负载过高或系统维护等原因导致的系统延迟会导致交易信息未能及时同步,从而使用户无法进行罚款缴纳二解决方法 重新打开软件遇到无法缴纳;不能缴纳罚款的可能原因主要有以下几点系统维护软件可能正在进行系统维护,此时部分功能可能会受到影响,包括缴纳罚款功能用户可以等待系统维护完成后再次尝试使用软件网络问题可能存在网络传输问题,导致缴纳罚款的请求无法成功发送到服务器用户可以尝试切换网络环境,比如从WiFi切换到4G5G网络。
12123缴费怎么交不了罚款
手机APP交罚款交不了的原因1APP绑定的银行卡信息与手机号不对应,就是说你的银行卡开卡时的手机号与你现在输入的手机号不是一个手机号2单次罚款超过200元法律依据中华人民共和国道路交通安全法 第一百一十四条 公安机关交通管理部门根据交通技术监控记录资料,可以对。
的银行卡余额不足,就无法完成违章罚款的支付2罚款金额超出了银行卡单笔支付限额有些银行卡有单笔支付限额,如果罚款。
”平台支持网上缴纳的罚款主要包括交警现场执法的记录当地驾照司机收到的纸罚单,以及适用简易程序的当地牌照车的非现场违法行为如果您的违章不属于这三类中的任何一类,可能无法在平台上完成缴纳解决方案请确认您的违章类型是否属于上述可网上缴纳的范围如果不。
12123app上交不了罚款怎么回事?
1、还未开通新版支付平台,只能通过银行线下或银行手机app渠道交款,用户可以查看最新版本进行下载。
2、平台,此时即可通过平台缴纳罚款三其他可能限制在线处理的情况车辆状态异常若车辆处于查封锁定或逾期未检验状态,可能影响在线处理权限,需先解决车辆问题系统数据同步延迟若近期刚完成扣分或驾驶证状态变更,可能因数据未及时同步导致暂时无法操作,建议等待24。
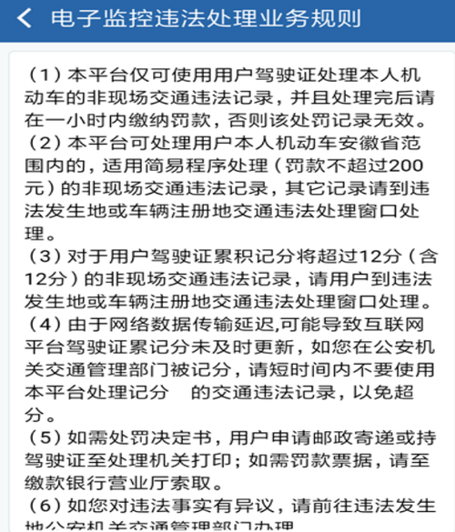
3、注册的,处理违法记录时,罚款200元,扣3分以下的比较轻的违法行为,只交罚款不扣分二但扣分超过3分的,罚款超过200元的,还是要到违处大厅办理,扣分和罚款同时。
4、平台,查看罚款支付状态是否更新如仍有问题,可联系平台客服或相关部门进行咨询和处理支付账户问题原因支付账户可能存在余额不足银行卡信息错误或支付。

5、平台为了提供更好的服务,可能会定期进行系统维护,导致用户在此期间无法使用罚款缴纳功能此外,系统故障也可能导致缴纳失败网络问题网络连接不稳定或速度过慢,可能导致用户在缴纳罚款时遇到障碍,如上传罚款通知单失败等信息输入错误。

